Maximize Your MA 529 State Tax Deduction: A Step-by-Step Guide - Bright ...
Learning

Maximize Your MA 529 State Tax Deduction: A Step-by-Step Guide - Bright ...

1920 × 1083 px January 31, 2026 Ashley Learning
Download

Planning for your child's education is a significant responsibility, and one of the most effective ways to save for future educational expenses is through a 529 plan. If you reside in Massachusetts, the Massachusetts 529 Plan offers a robust and flexible savings option tailored to meet the unique needs of families in the state. This plan provides tax advantages, investment options, and the flexibility to use funds for a variety of educational expenses.

Understanding the Massachusetts 529 Plan

The Massachusetts 529 Plan, also known as the U.Fund College Investing Plan, is designed to help families save for future education costs. This plan allows you to invest in a variety of investment portfolios, each with different risk levels and potential returns. The funds can be used for qualified education expenses, including tuition, fees, books, and room and board at eligible educational institutions.

Benefits of the Massachusetts 529 Plan

The Massachusetts 529 Plan offers several benefits that make it an attractive option for families:

  • Tax Advantages: Contributions to the plan grow tax-deferred, and withdrawals for qualified education expenses are tax-free. Additionally, Massachusetts residents can deduct contributions from their state income tax up to certain limits.
  • Flexibility: Funds can be used at any eligible educational institution, including colleges, universities, vocational schools, and even some K-12 schools.
  • Investment Options: The plan offers a range of investment portfolios, allowing you to choose the level of risk and potential return that best fits your financial goals.
  • Control: The account owner retains control over the funds, even if the beneficiary changes their educational plans.

How to Open a Massachusetts 529 Plan Account

Opening a Massachusetts 529 Plan account is a straightforward process. Here are the steps to get started:

  1. Choose an Investment Option: Decide on the investment portfolio that aligns with your risk tolerance and financial goals. The plan offers age-based portfolios, static portfolios, and individual fund portfolios.
  2. Complete the Application: You can apply online or by mail. The application will require basic information about the account owner, beneficiary, and investment choices.
  3. Fund the Account: Make an initial contribution to start the account. You can contribute as little as $25 to open an account, and subsequent contributions can be made in increments of $25.
  4. Set Up Automatic Contributions: Consider setting up automatic contributions to ensure consistent savings. This can be done through payroll deductions or automatic bank transfers.

📝 Note: It's important to review the plan's investment options and fees carefully before making a decision. The plan's prospectus provides detailed information about the investment portfolios and associated costs.

Investment Options in the Massachusetts 529 Plan

The Massachusetts 529 Plan offers a variety of investment options to suit different financial goals and risk tolerances. Here are the main types of portfolios available:

  • Age-Based Portfolios: These portfolios automatically adjust the asset allocation as the beneficiary gets closer to college age, becoming more conservative over time.
  • Static Portfolios: These portfolios maintain a fixed asset allocation throughout the life of the account, allowing for more control over the investment strategy.
  • Individual Fund Portfolios: These portfolios allow you to choose from a selection of individual mutual funds, providing the flexibility to tailor the investment strategy to your specific needs.

Here is a table summarizing the key features of each investment option:

Portfolio Type Description Risk Level
Age-Based Portfolios Automatically adjust asset allocation over time Moderate to High
Static Portfolios Maintain fixed asset allocation Low to High
Individual Fund Portfolios Choose from a selection of mutual funds Low to High

Using Funds from the Massachusetts 529 Plan

One of the key advantages of the Massachusetts 529 Plan is its flexibility in using the funds. Qualified education expenses include:

  • Tuition and fees
  • Books and supplies
  • Room and board
  • Computers and related technology
  • Certain K-12 tuition expenses

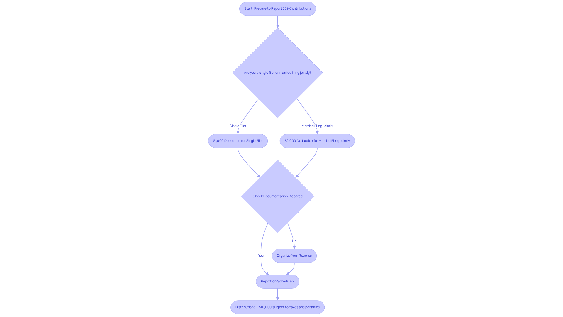
To withdraw funds, you simply need to request a withdrawal from the account. The funds can be sent directly to the educational institution or to the account owner. It's important to ensure that the withdrawals are used for qualified education expenses to avoid taxes and penalties.

📝 Note: Keep detailed records of qualified education expenses to support your withdrawals in case of an audit.

Changing the Beneficiary of a Massachusetts 529 Plan

One of the flexible features of the Massachusetts 529 Plan is the ability to change the beneficiary. If the original beneficiary decides not to pursue higher education or receives a scholarship, you can transfer the funds to another eligible family member without incurring taxes or penalties. Eligible family members include:

  • Siblings
  • Cousins
  • Aunts and uncles
  • Nephews and nieces
  • First cousins

Changing the beneficiary is a straightforward process that can be done online or by contacting the plan administrator.

Tax Implications of the Massachusetts 529 Plan

The Massachusetts 529 Plan offers significant tax advantages for savers. Contributions grow tax-deferred, and withdrawals for qualified education expenses are tax-free at the federal level. Additionally, Massachusetts residents can deduct contributions from their state income tax up to certain limits. Here are the key tax benefits:

  • Federal Tax Benefits: Earnings grow tax-deferred, and qualified withdrawals are tax-free.
  • State Tax Benefits: Massachusetts residents can deduct contributions up to $1,000 per tax year for individual filers and $2,000 for joint filers.

It's important to consult with a tax advisor to understand the full tax implications of the Massachusetts 529 Plan and how it fits into your overall financial strategy.

📝 Note: Tax laws can change, so it's essential to stay informed about any updates that may affect your 529 plan.

Comparing the Massachusetts 529 Plan to Other Savings Options

When considering how to save for education, it's essential to compare the Massachusetts 529 Plan to other savings options. Here's a brief comparison:

  • Coverdell Education Savings Accounts (ESAs): These accounts offer tax-free growth and withdrawals for qualified education expenses, but contributions are limited to $2,000 per year per beneficiary, and funds must be used by the time the beneficiary turns 30.
  • Custodial Accounts (UTMA/UGMA): These accounts allow for tax-free growth, but the funds are considered the property of the minor and can be used for any purpose once the minor reaches the age of majority.
  • Savings Accounts and CDs: These accounts offer liquidity and FDIC insurance, but they typically have lower returns compared to investment-based savings plans like the 529 plan.

The Massachusetts 529 Plan stands out for its high contribution limits, tax advantages, and flexibility in using the funds for a variety of educational expenses.

In conclusion, the Massachusetts 529 Plan is a powerful tool for families looking to save for future education costs. With its tax advantages, flexible investment options, and broad eligibility for qualified education expenses, it offers a comprehensive solution for educational savings. By understanding the benefits, investment options, and tax implications, you can make informed decisions to secure your child’s educational future.

Related Terms:

  • state of massachusetts 529 plan
  • massachusetts 529 plan tax deduction
  • massachusetts 529 plan fidelity
  • massachusetts 529 plan limits
  • mefa ufund massachusetts 529 plan
  • massachusetts 529 plan tax credit